
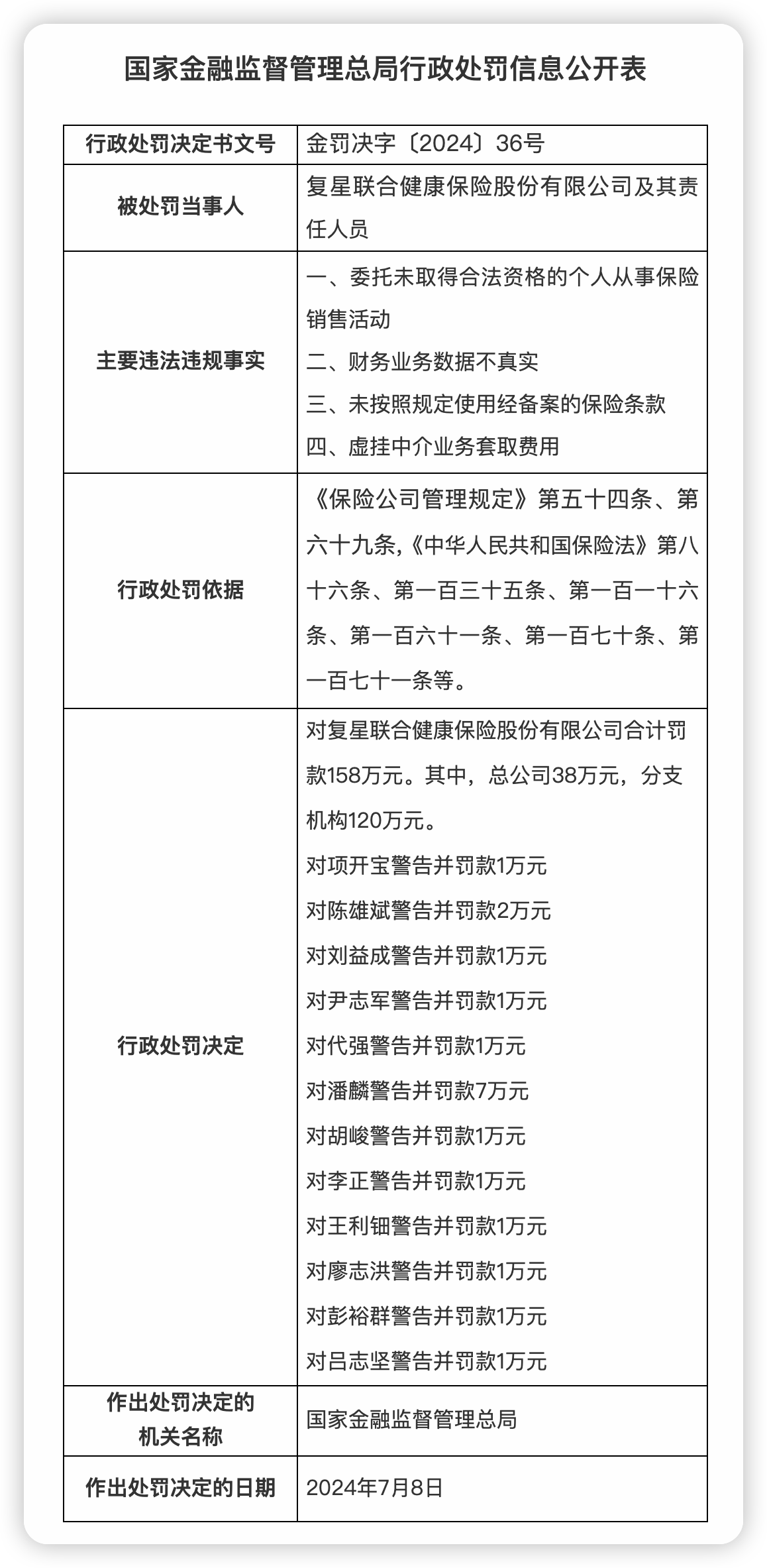
财联社7月12日讯(记者夏淑媛)7月12日,国家金融监督管理总局公布行政处罚信息显示,复星联合健康保险股份有限公司(以下简称“复星联合健康”)因4项违法违规被罚款158万元,12名相关责任人被警告并处罚款19万元。
据财联社记者统计,包括复星联合健康罚单在内,年内以来监管部门对保险业已开出9张总额超过百万元的罚单。其中罚款总额最高的5张罚单,全部由金融监管总局开出,对保险机构罚款金额为2169万元,对个人罚款金额为517万元,合计高达2686万元。从违规事由来看,虚假承保、虚假退保、虚挂保费、虚列费用、虚假理赔“五虚”问题依旧是保险业顽疾。
在监管从严的大趋势下,小心谨慎已然成为悬在各家保险公司头顶的利剑。在毕马威中国金融业主管合伙人张楚东看来,自国家金融监督管理总局正式挂牌成立,加强了对金融机构的日常监管和执法力度,进一步提高了监管效能。未来,宏观经济不确定性依旧存在,行业监管持续趋严,对金融机构短期业绩表现、长期经营能力以及应对未来市场和政策变化的能力提出了更高要求。
涉财务数据造假、虚挂中介业务套费等四项违规,复星联合健康被罚177万元
7月12日,国家金融监督管理总局公布行政处罚信息显示,复星联合健康因4项违法违规被罚款158万元。其中,总公司38万元,分支机构120万元。
具体来看,其4项违规事由分别为:委托未取得合法资格的个人从事保险销售活动;财务业务数据不真实;未按照规定使用经备案的保险条款;虚挂中介业务套取费用。
12名相关责任人员被警告并处罚款19万元:项开宝警告并罚款1万元;陈雄斌警告并罚款2万元;刘益成警告并罚款1万元;尹志军警告并罚款1万元;代强警告并罚款1万元;潘麟警告并罚款7万元;胡峻警告并罚款1万元;李正警告并罚款1万元;王利钿警告并罚款1万元;廖志洪警告并罚款1万元;彭裕群警告并罚款1万元;吕志坚警告并罚款1万元。

年内保险业大额罚单频现,虚列费用等“五虚”问题仍为行业顽疾
今年以来,保险业大额罚单明显增多。据财联社记者统计,包括复星联合健康罚单在内,年内以来监管部门就对保险业开出9张总额超过百万元的罚单。
值得注意的是,虽然金融监管总局出手次数不多,专业股票配资但一出击即是“重拳”。其中罚款总额最高的5张罚单,全部由金融监管总局开出,对保险机构罚款金额高达2169万元,对个人罚款金额达517万元,合计达2686万元。
其中,众安保险因隐瞒关联关系和关联交易、通过关联方虚假列支费用等领到今年金融监管总局“1号罚单”,被罚款180万元,3名时任副总经理被罚款24万元。
人保财险因将直接业务虚挂中介业务套取手续费;少计提资产减值准备;招投标管理不规范等被总局罚681万元。
同样收到总局大额罚单的还有平安财险和平安健康险,两家公司也均面临超500万元的罚单。其中,涉修改公司章程未报监管部门批准,未向监管部门报告董事辞职情况等违法违规事由,平安健康险被罚555万元。
平安产险则因电销业务给予或者承诺给予投保人、被保险人保险合同约定以外的其他利益;应分摊至分支机构的费用未分摊等十余件违法违规事由,总公司被罚515万元,分支机构被罚80万元,12名相关责任人同时被罚。
在地方监管局开出的罚单中,也出现了4张百万元级别的罚单。其中,中国太保子公司不止一次收到百万元罚单。
6月,太保寿险深圳分公司因未经备案情况下向客户推介销售非保险金融产品、销售误导等违规行为,被罚款118万元,7名相关责任人被罚款金额合计54万元。1月,太保产险广西分公司因财务数据不真实,被罚款170万元,3名相关责任人被罚款金额合计22万元。
保险中介也“榜上有名”。杭州建安民生保险代理公司因妨碍依法监督,编制或者提供虚假的报告、报表、文件资料等违规行为,被罚款77万元,时任主管人员被罚23万元,合计被罚金额达百万元。
从违规内容来看,尽管财险公司、寿险公司、保险中介被罚原因不尽相同,但虚假承保、虚假退保、虚挂保费、虚列费用、虚假理赔“五虚”问题依旧是保险业顽疾。
文章为作者独立观点,不代表实盘配资门户观点